
中華人民共和國漁業船員管理辦法
(2014年5月23日農業部令2014年第4號公布 自2015年1月1日起施行)
第一章 總則
第一條 為加強漁業船員管理,維護漁業船員合法權益,保障漁業船舶及船上人員的生命財產安全,根據《中華人民共和國船員條例》,制定本辦法。
第二條 本辦法適用于在中華人民共和國國籍漁業船舶上工作的漁業船員的管理。
第三條 農業部負責全國漁業船員管理工作。
縣級以上地方人民政府漁業行政主管部門及其所屬的漁政漁港監督管理機構,依照各自職責負責漁業船員管理工作。
第二章 漁業船員任職和發證
第四條 漁業船員實行持證上崗制度。漁業船員應當按照本辦法的規定接受培訓,經考試或考核合格、取得相應的漁業船員證書后,方可在漁業船舶上工作。
在遠洋漁業船舶上工作的中國籍船員,還應當按照有關規定取得中華人民共和國海員證。
第五條 漁業船員分為職務船員和普通船員。
職務船員是負責船舶管理的人員,包括以下五類:
(一)駕駛人員,職級包括船長、船副、助理船副;
(二)輪機人員,職級包括輪機長、管輪、助理管輪;
(三)機駕長;
(四)電機員;
(五)無線電操作員。
職務船員證書分為海洋漁業職務船員證書和內陸漁業職務船員證書,具體等級職級劃分見附件1。
普通船員是職務船員以外的其他船員。普通船員證書分為海洋漁業普通船員證書和內陸漁業普通船員證書。
第六條 漁業船員培訓包括基本安全培訓、職務船員培訓和其他培訓。
基本安全培訓是指漁業船員都應當接受的任職培訓,包括水上求生、船舶消防、急救、應急措施、防止水域污染、漁業安全生產操作規程等內容。
職務船員培訓是指職務船員應當接受的任職培訓,包括擬任崗位所需的專業技術知識、專業技能和法律法規等內容。
其他培訓是指遠洋漁業專項培訓和其他與漁業船舶安全和漁業生產相關的技術、技能、知識、法律法規等培訓。
第七條 申請漁業普通船員證書應當具備以下條件:
(一)年滿16周歲;
(二)符合漁業船員健康標準(見附件2);
(三)經過基本安全培訓。
符合以上條件的,由申請者向漁政漁港監督管理機構提出書面申請。漁政漁港監督管理機構應當組織考試或考核,對考試或考核合格的,自考試成績或考核結果公布之日起10個工作日內發放漁業普通船員證書。
第八條 申請漁業職務船員證書應當具備以下條件:
(一)持有漁業普通船員證書或下一級相應職務船員證書;
(二)年齡不超過60周歲,對船舶長度不足12米或者主機總功率不足50千瓦漁業船舶的職務船員,年齡資格上限可由發證機關根據申請者身體健康狀況適當放寬;
(三)符合任職崗位健康條件要求;
(四)具備相應的任職資歷條件(見附件3),且任職表現和安全記錄良好;
(五)完成相應的職務船員培訓,在遠洋漁業船舶上工作的駕駛和輪機人員,還應當接受遠洋漁業專項培訓。
符合以上條件的,由申請者向漁政漁港監督管理機構提出書面申請。漁政漁港監督管理機構應當組織考試或考核,對考試或考核合格的,自考試成績或考核結果公布之日起10個工作日內發放相應的漁業職務船員證書。
第九條 航海、海洋漁業、輪機管理、機電、船舶通信等專業的院校畢業生申請漁業職務船員證書,具備本辦法第八條規定的健康及任職資歷條件的,可申請考核。經考核合格,按以下規定分別發放相應的漁業職務船員證書:
(一)高等院校本科畢業生按其所學專業簽發一級船副、一級管輪、電機員、無線電操作員證書;
(二)高等院校專科(含高職)畢業生按其所學專業簽發二級船副、二級管輪、電機員、無線電操作員證書;
(三)中等專業學校畢業生按其所學專業簽發助理船副、助理管輪、電機員、無線電操作員證書。
內陸漁業船舶接收相應專業畢業生任職的,參照前款規定執行。
第十條 曾在軍用船舶、交通運輸船舶等非漁業船舶上任職的船員申請漁業船員證書,應當參加考核。經考核合格,由漁政漁港監督管理機構換發相應的漁業普通船員證書或漁業職務船員證書。
第十一條 申請海洋漁業船舶一級駕駛人員、一級輪機人員、電機員、無線電操作員證書以及遠洋漁業職務船員證書的,由省級以上漁政漁港監督管理機構組織考試、考核、發證;其他漁業船員證書的考試、考核、發證權限由省級漁政漁港監督管理機構制定并公布,報農業部備案。
中央在京直屬企業所屬遠洋漁業船員的考試、考核、發證工作由農業部負責。
第十二條 漁業船員考試包括理論考試和實操評估。海洋漁業船員考試大綱由農業部統一制定并公布。內陸漁業船員考試大綱由省級漁政漁港監督管理機構根據本轄區的具體情況制定并公布。
漁業船員考核可由漁政漁港監督管理機構根據實際需要和考試大綱,選取適當科目和內容進行。
第十三條 漁業船員證書的有效期不超過5年。證書有效期滿,持證人需要繼續從事相應工作的,應當向有相應管理權限的漁政漁港監督管理機構申請換發證書。漁政漁港監督管理機構可以根據實際需要和職務知識技能更新情況組織考核,對考核合格的,換發相應漁業船員證書。
漁業船員證書期滿5年后,持證人需要從事漁業船員工作的,應當重新申請原等級原職級證書。
第十四條 有效期內的漁業船員證書損壞或丟失的,應當憑損壞的證書原件或在原發證機關所在地報紙刊登的遺失聲明,向原發證機關申請補發。補發的漁業船員證書有效期應當與原證書有效期一致。
第十五條 漁業船員證書格式由農業部統一制定。遠洋漁業職務船員證書由農業部印制;其他漁業船員證書由省級漁政漁港監督管理機構印制。
第十六條 禁止偽造、變造、轉讓漁業船員證書。
第三章 漁業船員配員和職責
第十七條 海洋漁業船舶應當滿足本辦法規定的職務船員最低配員標準(附件4)。內陸漁業船舶船員最低配員標準由各省級人民政府漁業行政主管部門根據本地情況制定,報農業部備案。
持有高等級職級船員證書的船員可以擔任低等級職級船員職務。
漁業船舶所有人或經營人可以根據作業安全和管理的需要,增加職務船員的配員。
第十八條 漁業船舶在境外遇有不可抗力或其他持證人不能履行職務的特殊情況,導致無法滿足本辦法規定的職務船員最低配員標準時,具備以下條件的船員,可以由船舶所有人或經營人向船籍港所在地省級漁政漁港監督管理機構申請臨時擔任上一職級職務:
(一)持有下一職級相應證書;
(二)申請之日前5年內,具有6個月以上不低于其船員證書所記載船舶、水域、職務的任職資歷;
(三)任職表現和安全記錄良好。
漁政漁港監督管理機構根據擬擔任上一級職務船員的任職情況簽發特免證明。特免證明有效期不得超過6個月,不得延期,不得連續申請。漁業船舶抵達中國第一個港口后,特免證明自動失效。失效的特免證明應當及時繳回簽發機構。
一艘漁業船舶上同時持有特免證明的船員不得超過2人。
第十九條 中國籍漁業船舶的船員應當由中國籍公民擔任。確需由外國籍公民擔任的,應當持有所屬國政府簽發的相關身份證件,在我國依法取得就業許可,并按本辦法的規定取得漁業船員證書。持有《1995年國際漁業船舶船員培訓、發證和值班標準公約》締約國簽發的外國職務船員證書的,應當按照國家有關規定取得承認簽證。承認簽證的有效期不得超過被承認職務船員證書的有效期,當被承認職務船員證書失效時,相應的承認簽證自動失效。
外國籍船員不得擔任駕駛人員和無線電操作員,人數不得超過船員總數的30%。
第二十條 漁業船舶所有人或經營人應當為在漁業船舶上工作的漁業船員建立基本信息檔案,并報船籍港所在地漁政漁港監督管理機構或漁政漁港監督管理機構委托的服務機構備案。
漁業船員變更的,漁業船舶所有人或經營人應當在出港前10個工作日內報船籍港所在地漁政漁港監督管理機構或漁政漁港監督管理機構委托的服務機構備案,并及時變更漁業船員基本信息檔案。
第二十一條 漁業船員在船工作期間,應當履行以下職責:
(一)攜帶有效的漁業船員證書;
(二)遵守法律法規和安全生產管理規定,遵守漁業生產作業及防治船舶污染操作規程;
(三)執行漁業船舶上的管理制度、值班規定;
(四)服從船長及上級職務船員在其職權范圍內發布的命令;
(五)參加漁業船舶應急訓練、演習,落實各項應急預防措施;
(六)及時報告發現的險情、事故或者影響航行、作業安全的情況;
(七)在不嚴重危及自身安全的情況下,盡力救助遇險人員;
(八)不得利用漁業船舶私載、超載人員和貨物,不得攜帶違禁物品;
(九)不得在生產航次中辭職或者擅自離職。
第二十二條 漁業船員在船舶航行、作業、錨泊時應當按照規定值班。值班船員應當履行以下職責:
(一)熟悉并掌握船舶的航行與作業環境、航行與導航設施設備的配備和使用、船舶的操控性能、本船及鄰近船舶使用的漁具特性,隨時核查船舶的航向、船位、船速及作業狀態;
(二)按照有關的船舶避碰規則以及航行、作業環境要求保持值班瞭望,并及時采取預防船舶碰撞和污染的相應措施;
(三)如實填寫有關船舶法定文書;
(四)在確保航行與作業安全的前提下交接班。
第二十三條 船長是漁業安全生產的直接責任人,在組織開展漁業生產、保障水上人身與財產安全、防治漁業船舶污染水域和處置突發事件方面,具有獨立決定權,并履行以下職責:
(一)確保漁業船舶和船員攜帶符合法定要求的證書、文書以及有關航行資料;
(二)確保漁業船舶和船員在開航時處于適航、適任狀態,保證漁業船舶符合最低配員標準,保證漁業船舶的正常值班;
(三)服從漁政漁港監督管理機構依據職責對漁港水域交通安全和漁業生產秩序的管理,執行有關水上交通安全、漁業資源養護和防治船舶污染等規定;
(四)確保漁業船舶依法進行漁業生產,正確合法使用漁具漁法,在船人員遵守相關資源養護法律法規,按規定填寫漁撈日志,并按規定開啟和使用安全通導設備;
(五)在漁業船員證書內如實記載漁業船員的服務資歷和任職表現;
(六)按規定申請辦理漁業船舶進出港簽證手續;
(七)發生水上安全交通事故、污染事故、涉外事件、公海登臨和港口國檢查時,應當立即向漁政漁港監督管理機構報告,并在規定的時間內提交書面報告;
(八)全力保障在船人員安全,發生水上安全事故危及船上人員或財產安全時,應當組織船員盡力施救;
(九)棄船時,船長應當最后離船,并盡力搶救漁撈日志、輪機日志、油類記錄簿等文件和物品;
(十)在不嚴重危及自身船舶和人員安全的情況下,盡力履行水上救助義務。
第二十四條 船長履行職責時,可以行使下列權力:
(一)當漁業船舶不具備安全航行條件時,拒絕開航或者續航;
(二)對漁業船舶所有人或經營人下達的違法指令,或者可能危及船員、財產或船舶安全,以及造成漁業資源破壞和水域環境污染的指令,可以拒絕執行;
(三)當漁業船舶遇險并嚴重危及船上人員的生命安全時,決定船上人員撤離漁業船舶;
(四)在漁業船舶的沉沒、毀滅不可避免的情況下,報經漁業船舶所有人或經營人同意后棄船,緊急情況除外;
(五)責令不稱職的船員離崗。
船長在其職權范圍內發布的命令,船舶上所有人員必須執行。
第四章 漁業船員培訓和服務
第二十五條 漁業船員培訓機構開展培訓業務,應當具備開展相應培訓所需的場地、設施、設備和教學人員條件。
第二十六條 海洋漁業船員培訓機構分為以下三級,應當具備的具體條件由農業部另行規定:
一級漁業船員培訓機構,可以承擔海洋漁業船舶各類各級職務船員培訓、遠洋漁業專項培訓和基本安全培訓;
二級漁業船員培訓機構,可以承擔海洋漁業船舶二級以下駕駛和輪機人員培訓、機駕長培訓和基本安全培訓;
三級漁業船員培訓機構,可以承擔海洋漁業船舶機駕長培訓和基本安全培訓。
內陸漁業船員培訓機構應當具備的具體條件,由省級人民政府漁業行政主管部門根據漁業船員管理需要制定。
第二十七條 漁業船員培訓機構應當在每期培訓班開班前,將學員名冊、培訓內容和教學計劃報所在地漁政漁港監督管理機構備案。
第二十八條 漁業船員培訓機構應當建立漁業船員培訓檔案。學員參加培訓課時達到規定培訓課時80%的,漁業船員培訓機構方可出具漁業船員培訓證明。
第二十九條 國家鼓勵建立漁業船員服務機構。
漁業船員服務機構可以為漁業船員代理申請考試、申領證書等有關手續,代理船舶所有人或經營人管理漁業船員事務,提供漁業船員船舶配員等服務。
漁業船員服務機構為船員提供服務,應當訂立書面合同。
第五章 漁業船員職業管理與保障
第三十條 漁業船舶所有人或經營人應當依法與漁業船員訂立勞動合同。
漁業船舶所有人或經營人,不得招用未持有相應有效漁業船員證書的人員上船工作。
第三十一條 漁業船舶所有人或經營人應當依法為漁業船員辦理保險。
第三十二條 漁業船舶所有人或經營人應當保障漁業船員的生活和工作場所符合《漁業船舶法定檢驗規則》對船員生活環境、作業安全和防護的要求,并為船員提供必要的船上生活用品、防護用品、醫療用品,建立船員健康檔案,為船員定期進行健康檢查和心理輔導,防治職業疾病。
第三十三條 漁業船員在船上工作期間受傷或者患病的,漁業船舶所有人或經營人應當及時給予救治;漁業船員失蹤或者死亡的,漁業船舶所有人或經營人應當及時做好善后工作。
第三十四條 漁業船舶所有人或經營人是漁業安全生產的第一責任人,應當保證安全生產所需的資金投入,建立健全安全生產責任制,按照規定配備船員和安全設備,確保漁業船舶符合安全適航條件,并保證船員足夠的休息時間。
第六章 監督管理
第三十五條 漁政漁港監督管理機構應當健全漁業船員管理及監督檢查制度,建立漁業船員檔案,督促漁業船舶所有人或經營人完善船員安全保障制度,落實相應的保障措施。
第三十六條 漁政漁港監督管理機構應當依法對漁業船員持證情況、任職資格和資歷、履職情況、安全記錄,船員培訓機構培訓質量,船員服務機構誠實守信情況等進行監督檢查,必要時可對船員進行現場考核。
漁政漁港監督管理機構依法實施監督檢查時,船員、漁業船舶所有人和經營人、船員培訓機構和服務機構應當予以配合,如實提供證書、材料及相關情況。
第三十七條 漁業船員違反有關法律、法規、規章的,除依法給予行政處罰外,各省級人民政府漁業行政主管部門可根據本地實際情況實行累計記分制度。
第三十八條 漁政漁港監督管理機構應當對漁業船員培訓機構的條件、培訓情況、培訓質量等進行監督檢查,檢查內容包括教學計劃的執行情況、承擔本期培訓教學任務的師資情況和教學情況、培訓設施設備和教材的使用及補充情況、培訓規模與師資配備要求的符合情況、學員的出勤情況、培訓檔案等。
第三十九條 漁政漁港監督管理機構應當公開有關漁業船員管理的事項、辦事程序、舉報電話號碼、通信地址、電子郵件信箱等信息,自覺接受社會的監督。
第七章 罰則
第四十條 違反本辦法規定,以欺騙、賄賂等不正當手段取得漁業船員證書的,由漁政漁港監督管理機構撤銷有關證書,可并處2000元以上1萬元以下罰款,三年內不再受理申請人漁業船員證書申請。
第四十一條 偽造、變造、轉讓漁業船員證書的,由漁政漁港監督管理機構收繳有關證書,并處2000元以上5萬元以下罰款;有違法所得的,沒收違法所得;構成犯罪的,依法追究刑事責任。
第四十二條 漁業船員違反本辦法第二十一條第一項至第五項的規定的,由漁政漁港監督管理機構予以警告;情節嚴重的,處200元以上2000元以下罰款。
第四十三條 漁業船員違反本辦法第二十一條第六項至第九項和第二十二條規定的,由漁政漁港監督管理機構處1000元以上2萬元以下罰款;情節嚴重的,并可暫扣漁業船員證書6個月以上2年以下;情節特別嚴重的,并可吊銷漁業船員證書。
第四十四條 漁業船舶的船長違反本辦法第二十三條規定的,由漁政漁港監督管理機構處2000元以上2萬元以下罰款;情節嚴重的,并可暫扣漁業船舶船長職務船員證書6個月以上2年以下;情節特別嚴重的,并可吊銷漁業船舶船長職務船員證書。
第四十五條 漁業船員因違規造成責任事故的,暫扣漁業船員證書6個月以上2年以下;情節嚴重的,吊銷漁業船員證書;構成犯罪的,依法追究刑事責任。
第四十六條 漁業船員證書被吊銷的,自被吊銷之日起5年內,不得申請漁業船員證書。
第四十七條 漁業船舶所有人或經營人有下列行為之一的,由漁政漁港監督管理機構責令改正;拒不改正的,處5000元以上5萬元以下罰款:
(一)未按規定配齊漁業職務船員,或招用未取得本辦法規定證件的人員在漁業船舶上工作的;
(二)漁業船員在漁業船舶上生活和工作的場所不符合相關要求的;
(三)漁業船員在船工作期間患病或者受傷,未及時給予救助的。
第四十八條 漁業船員培訓機構有下列情形之一的,由漁政漁港監督管理機構給予警告,責令改正;拒不改正或者再次出現同類違法行為的,可處2萬元以上5萬元以下罰款:
(一)不具備規定條件開展漁業船員培訓的;
(二)未按規定的漁業船員考試大綱內容要求進行培訓的;
(三)未按規定出具培訓證明的;
(四)出具虛假培訓證明的。
第四十九條 漁業行政主管部門或漁政漁港監督管理機構工作人員有下列情形之一的,依法給予處分:
(一)違反規定發放漁業船員證書的;
(二)不依法履行監督檢查職責的;
(三)濫用職權、玩忽職守的其他行為。
第八章 附則
第五十條 本辦法中下列用語的含義是:
漁業船員,是指服務于漁業船舶,具有固定工作崗位的人員。
船舶長度,是指公約船長,即《漁業船舶國籍證書》所登記的“船長”。
主機總功率,是指所有用于推進的發動機持續功率總和,即《漁業船舶國籍證書》所登記“主機總功率”。
第五十一條 非機動漁業船舶的船員管理辦法,由各省級人民政府漁業行政主管部門根據本地實際情況制定。
第五十二條 漁業船員培訓、考試、發證,應當按國家有關規定繳納相關費用。
第五十三條 本辦法自2015年1月1日起施行。農業部1994年8月18日公布的《內河漁業船舶船員考試發證規則》、1998年3月2日公布的《中華人民共和國漁業船舶普通船員專業基礎訓練考核發證辦法》、2006年3月27日公布的《中華人民共和國海洋漁業船員發證規定》同時廢止。
附件1:漁業職務船員證書等級劃分
一、海洋漁業職務船員證書等級
(一)駕駛人員證書
1.一級證書:適用于船舶長度45米以上的漁業船舶,包括一級船長證書、一級船副證書;
2.二級證書:適用于船舶長度24米以上不足45米的漁業船舶,包括二級船長證書、二級船副證書;
3.三級證書:適用于船舶長度12米以上不足24米的漁業船舶,包括三級船長證書;
4.助理船副證書:適用于所有漁業船舶。
(二)輪機人員證書
1.一級證書:適用于主機總功率750千瓦以上的漁業船舶,包括一級輪機長證書、一級管輪證書;
2.二級證書:適用于主機總功率250千瓦以上不足750千瓦的漁業船舶,包括二級輪機長證書、二級管輪證書;
3.三級證書:適用于主機總功率50千瓦以上不足250千瓦的漁業船舶,包括三級輪機長證書;
4.助理管輪證書:適用于所有漁業船舶。
(三)機駕長證書
適用于船舶長度不足12米或者主機總功率不足50千瓦的漁業船舶上,駕駛與輪機崗位合一的船員。
(四)電機員證書
適用于發電機總功率800千瓦以上的漁業船舶。
(五)無線電操作員證書
適用于遠洋漁業船舶。
二、內陸漁業職務船員證書等級
(一)駕駛人員證書
一級證書:適用于船舶長度24米以上設獨立機艙的漁業船舶;
二級證書:適用于船舶長度不足24米設獨立機艙的漁業船舶。
(二)輪機人員證書
一級證書:適用于主機總功率250千瓦以上設獨立機艙的漁業船舶;
二級證書:適用于主機總功率不足250千瓦設獨立機艙的漁業船舶。
(三)機駕長證書
適用于無獨立機艙的漁業船舶上,駕駛與輪機崗位合一的船員。
內陸漁業船舶職務船員職級由各省級人民政府漁業行政主管部門參照海洋漁業職務船員職級,根據本地情況自行確定,報農業部備案。
附件2:漁業船員健康標準
一、視力(采用國際視力表及標準檢查距離)
1.駕駛人員:兩眼裸視力均0.8以上,或裸視力0.6以上且矯正視力1.0以上;
2.輪機人員:兩眼裸視力均0.6以上,或裸視力0.4以上且矯正視力0.8以上。
二、辨色力
1.駕駛人員:辨色力完全正常;
2.其他漁業船員:無紅綠色盲。
三、聽力
雙耳均能聽清50厘米距離的秒表聲音。
四、其他
1.患有精神疾病、影響肢體活動的神經系統疾病、嚴重損害健康的傳染病和可能影響船上正常工作的慢性病的,不得申請漁業船員證書;
2.肢體運動功能正常;
3.無線電人員應當口齒清楚。
附件3:漁業職務船員證書申請資歷條件
一、漁業職務船員按照以下順序依次晉升:
(一)駕駛人員:助理船副→三級船長或二級船副→二級船長或一級船副→一級船長。
(二)輪機人員:助理管輪→三級輪機長或二級管輪→二級輪機長或一級管輪→一級輪機長。
二、申請海洋漁業職務船員證書考試資歷條件:
(一)初次申請:申請助理船副、助理管輪、機駕長、電機員、無線電操作員職務船員證書的,應當擔任漁撈員、水手、機艙加油工或電工實際工作滿24個月。
(二)申請證書等級職級提高:持有下一級相應職務船員證書,并實際擔任該職務滿24個月。
三、申請海洋漁業船員證書考核資歷條件:
(一)專業院校學生:在漁業船舶上見習期滿12個月。
(二)曾在軍用船舶、交通運輸船舶任職的船員:在最近24個月內在相應船舶上工作滿6個月。
四、申請內陸漁業職務船員證書資歷條件:
(一)初次申請:在相應漁業船舶擔任普通船員實際工作滿24個月。
(二)申請證書等級職級提高:持有下一級相應職務船員證書,并實際擔任該職務滿24個月。
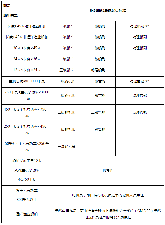
附件4:海洋漁業船舶職務船員最低配員標準

注:省級人民政府漁業行政主管部門可參照以上標準,根據本地情況,對船長不足24米漁業船舶的駕駛人員和主機總功率不足250千瓦漁業船舶的輪機人員配備標準進行適當調整,報農業部備案。