
各省、自治區、直轄市、計劃單列市財政廳(局)、國土資源廳(國土環境資源局、國土資源局、國土資源和房屋管理局、房屋土地資源管理局),新疆生產建設兵團財務局、國土資源局,中國人民銀行上??偛?,各分行、營業管理部、省會(首府)城市中心支行,副省級城市中心支行:
為規范國有土地使用權出讓收支管理,根據《土地管理法》、《國務院關于加強土地調控有關問題的通知》(國發[2006]31號)以及《國務院辦公廳關于規范國有土地使用權出讓收支管理的通知》(國辦發[2006]100號)等有關規定,我們制定了《國有土地使用權出讓收支管理辦法》(附件1)?,F印發給你們,請遵照執行。執行中如發現有問題,請及時向財政部、國土資源部、中國人民銀行反映。
附件:1.國有土地使用權出讓收支管理辦法
2.國有土地使用權出讓收支科目調整情況
抄送:國務院辦公廳,審計署,財政部駐各省、自治區、直轄市、計劃單列市財政監察專員辦事處。
附件1:
國有土地使用權出讓收支管理辦法
第一章 總則
第一條 為規范國有土地使用權出讓收支管理,根據《土地管理法》、《國務院關于加強土地調控有關問題的通知》(國發[2006]31號)以及《國務院辦公廳關于規范國有土地使用權出讓收支管理的通知》(國辦發[2006]100號)等有關規定,特制定本辦法。
第二條 本辦法所稱國有土地使用權出讓收入(以下簡稱土地出讓收入)是指政府以出讓等方式配置國有土地使用權取得的全部土地價款。具體包括:以招標、拍賣、掛牌和協議方式出讓國有土地使用權所取得的總成交價款(不含代收代繳的稅費);轉讓劃撥國有土地使用權或依法利用原劃撥土地進行經營性建設應當補繳的土地價款;處置抵押劃撥國有土地使用權應當補繳的土地價款;轉讓房改房、經濟適用住房按照規定應當補繳的土地價款;改變出讓國有土地使用權土地用途、容積率等土地使用條件應當補繳的土地價款,以及其他和國有土地使用權出讓或變更有關的收入等。
國土資源管理部門依法出租國有土地向承租者收取的土地租金收入;出租劃撥土地上的房屋應當上繳的土地收益;土地使用者以劃撥方式取得國有土地使用權,依法向市、縣人民政府繳納的土地補償費、安置補助費、地上附著物和青苗補償費、拆遷補償費等費用(不含征地管理費),一并納入土地出讓收入管理。
按照規定依法向國有土地使用權受讓人收取的定金、保證金和預付款,在國有土地使用權出讓合同(以下簡稱土地出讓合同)生效后可以抵作土地價款。劃撥土地的預付款也按照上述要求管理。
第三條 各級財政部門、國土資源管理部門、地方國庫按照職責分工,分別做好土地出讓收支管理工作。
財政部會同國土資源部負責制定全國土地出讓收支管理政策。
省、自治區、直轄市及計劃單列市財政部門會同同級國土資源管理部門負責制定本行政區域范圍內的土地出讓收支管理具體政策,指導市、縣財政部門和國土資源管理部門做好土地出讓收支管理工作。
市、縣財政部門具體負責土地出讓收支管理和征收管理工作,市、縣國土資源管理部門具體負責土地出讓收入征收工作。
地方國庫負責辦理土地出讓收入的收納、劃分、留解等各項業務,及時向財政部門、國土資源管理部門提供相關報表和資料。
第四條 土地出讓收支全額納入地方政府基金預算管理。收入全部繳入地方國庫,支出一律通過地方政府基金預算從土地出讓收入中予以安排,實行徹底的“收支兩條線”管理。在地方國庫中設立專賬(即登記簿),專門核算土地出讓收入和支出情況。
第二章 征收管理
第五條 土地出讓收入由財政部門負責征收管理,可由市、縣國土資源管理部門負責具體征收。
第六條 市、縣國土資源管理部門與國有土地使用權受讓人在簽訂土地出讓合同時,應當明確約定該國有土地使用權受讓人應當繳納的土地出讓收入具體數額、繳交地方國庫的具體時限以及違約責任等內容。
第七條 土地出讓收入征收部門根據土地出讓合同和劃撥用地批準文件,開具繳款通知書,并按照財政部統一規定的政府收支分類科目填寫“一般繳款書”,由國有土地使用權受讓人依法繳納土地出讓收入。國有土地使用權受讓人應按照繳款通知書的要求,在規定的時間內將應繳地方國庫的土地出讓收入,就地及時足額繳入地方國庫。繳款通知書應當明確供應土地的面積、土地出讓收入總額以及依法分期繳納地方國庫的具體數額和時限等。
第八條 已經實施政府非稅收入收繳管理制度改革的地方,土地出讓收入收繳按照地方非稅收入收繳管理制度改革的有關規定執行。
第九條 市、縣國土資源管理部門和財政部門應當督促國有土地使用權受讓人嚴格履行國有土地出讓合同,確保將應繳國庫的土地出讓收入及時足額繳入地方國庫。對未按照繳款通知書規定及時足額繳納土地出讓收入,并提供有效繳款憑證的,國土資源管理部門不予核發國有土地使用證。國土資源管理部門要完善制度規定,對違規核發國有土地使用證的,應予收回和注銷,并依照有關法律法規追究有關領導和人員的責任。
第十條 任何地區、部門和單位都不得以“招商引資”、“舊城改造”、“國有企業改制”等各種名義減免土地出讓收入,實行“零地價”,甚至“負地價”,或者以土地換項目、先征后返、補貼等形式變相減免土地出讓收入;也不得違反規定通過簽訂協議等方式,將應繳地方國庫的土地出讓收入,由國有土地使用權受讓人直接將征地和拆遷補償費支付給村集體經濟組織或農民等。
第十一條 由財政部門從繳入地方國庫的招標、拍賣、掛牌和協議方式出讓國有土地使用權所取得的總成交價款中,劃出一定比例的資金,用于建立國有土地收益基金,實行分賬核算,具體比例由省、自治區、直轄市及計劃單列市人民政府確定,并報財政部和國土資源部備案。國有土地收益基金主要用于土地收購儲備。
第十二條 從招標、拍賣、掛牌和協議方式出讓國有土地使用權所確定的總成交價款中計提用于農業土地開發資金。具體計提標準按照財政部、國土資源部聯合發布的《用于農業土地開發的土地出讓金收入管理辦法》(財綜〔2004〕49號)以及各省、自治區、直轄市及計劃單列市人民政府規定執行。
第三章 使用管理
第十三條 土地出讓收入使用范圍包括征地和拆遷補償支出、土地開發支出、支農支出、城市建設支出以及其他支出。
第十四條 征地和拆遷補償支出。包括土地補償費、安置補助費、地上附著物和青苗補償費、拆遷補償費,按照地方人民政府批準的征地補償方案、拆遷補償方案以及財政部門核定的預算執行。
第十五條 土地開發支出。包括前期土地開發性支出以及財政部門規定的與前期土地開發相關的費用等,含因出讓土地涉及的需要進行的相關道路、供水、供電、供氣、排水、通訊、照明、土地平整等基礎設施建設支出,以及相關需要支付的銀行貸款本息等支出,按照財政部門核定的預算安排。
第十六條 支農支出。包括用于保持被征地農民原有生活水平補貼支出、補助被征地農民社會保障支出、農業土地開發支出以及農村基礎設施建設支出。
(一)保持被征地農民原有生活水平補貼支出。從土地出讓收入中安排用于保持被征地農民原有生活水平的補貼支出,按照各省、自治區、直轄市及計劃單列市人民政府規定,以及財政部門核定的預算執行。
(二)補助被征地農民社會保障支出。從土地出讓收入中安排用于補助被征地農民社會保障的支出,按照各省、自治區、直轄市及計劃單列市人民政府規定,以及財政部門核定的預算執行。
(三)用于農業土地開發支出。按照財政部、國土資源部聯合發布的《用于農業土地開發的土地出讓金使用管理辦法》(財建〔2004〕174號)和各省、自治區、直轄市及計劃單列市人民政府規定,以及財政部門核定的預算執行。
(四)農村基礎設施建設支出。從土地出讓收入中安排用于農村飲水、沼氣、道路、環境、衛生、教育以及文化等基礎設施建設項目支出,按照各省、自治區、直轄市及計劃單列市人民政府規定,以及財政部門核定的預算執行。
第十七條 城市建設支出。含完善國有土地使用功能的配套設施建設以及城市基礎設施建設支出。具體包括:城市道路、橋涵、公共綠地、公共廁所、消防設施等基礎設施建設支出。
第十八條 其他支出。包括土地出讓業務費、繳納新增建設用地有償使用費、國有土地收益基金支出、城鎮廉租住房保障支出以及支付破產或改制國有企業職工安置費用等。
(一)土地出讓業務費。包括出讓土地需要支付的土地勘測費、評估費、公告費、場地租金、招拍掛代理費和評標費用等,按照財政部門核定的預算安排。
(二)繳納新增建設用地土地有償使用費。按照《財政部、國土資源部、中國人民銀行關于調整新增建設用地土地有償使用費政策等問題的通知》(財綜[2006]48號)規定執行。
(三)國有土地收益基金支出。從國有土地收益基金收入中安排用于土地收購儲備的支出,包括土地補償費、安置補助費、地上附著物和青苗補償費、拆遷補償費以及前期土地開發支出,按照地方人民政府批準的收購土地補償方案、拆遷補償方案以及財政部門核定的預算執行。
(四)城鎮廉租住房保障支出。按照《財政部、建設部、國土資源部關于切實落實城鎮廉租住房保障資金的通知》(財綜[2006]25號)規定以及財政部門核定的預算安排。
(五)支付破產或改制國有企業職工安置費用支出。根據國家有關規定,從破產或改制國有企業國有土地使用權出讓收入中,安排用于支付破產或改制國有企業職工安置費用支出。
第十九條 土地出讓收入的使用要確保足額支付征地和拆遷補償費、補助被征地農民社會保障支出、保持被征地農民原有生活水平補貼支出,嚴格按照有關規定將被征地農民的社會保障費用納入征地補償安置費用,切實保障被征地農民的合法利益。在出讓城市國有土地使用權過程中,涉及的拆遷補償費要嚴格按照《城市房屋拆遷管理條例》(國務院令第305號)、有關法律法規和省、自治區、直轄市及計劃單列市人民政府有關規定支付,有效保障被拆遷居民、搬遷企業及其職工的合法利益。
土地出讓收入的使用要重點向新農村建設傾斜,逐步提高用于農業土地開發和農村基礎設施建設的比重,逐步改善農民的生產、生活條件和居住環境,努力提高農民的生活質量和水平。
土地前期開發要積極引入市場機制、嚴格控制支出,通過政府采購招投標方式選擇評估、拆遷、工程施工、監理等單位,努力降低開發成本。
城市建設支出和其他支出要嚴格按照批準的預算執行。編制政府采購預算的,應嚴格按照政府采購的有關規定執行。
第二十條 建立對被征地農民發放土地補償費、安置補助費以及地上附著物和青苗補償費的公示制度,改革對被征地農民征地補償費的發放方式。有條件的地方,土地補償費、安置補助費以及地上附著物和青苗補償費等相關費用中應當支付給被征地農民個人的部分,可以根據征地補償方案,由集體經濟組織提供具體名單,經財政部門會同國土資源管理部門審核后,通過發放記名銀行卡或者存折方式從地方國庫中直接支付給被征地農民,減少中間環節,防止被截留、擠占和挪用,切實保障被征地農民利益。被征地農民參加有關社會保障所需的個人繳費,可以從其所得的土地補償費、安置補助費中直接繳納。
第四章 收支科目管理
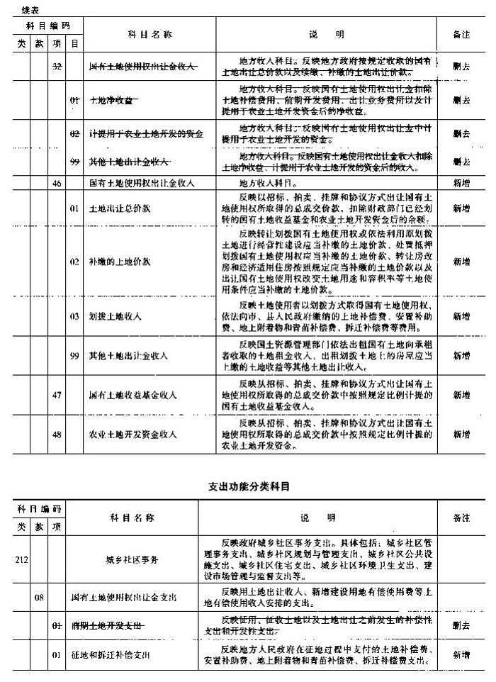
第二十一條 刪除《2007年政府收支分類科目》收入分類103類“非稅收入”項下01款“政府性基金收入”32項“國有土地使用權出讓金收入”及目級科目。
第二十二條 為準確反映土地出讓收入狀況,在《2007年政府收支分類科目》103類“非稅收入”01款“政府性基金收入”科目中,分別設立下列科目:
(一)設立46項“國有土地使用權出讓金收入”科目。
01目“土地出讓總價款”,科目說明為:反映以招標、拍賣、掛牌和協議方式出讓國有土地使用權所取得的總成交價款,扣除財政部門已經劃轉的國有土地收益基金和農業土地開發資金后的余額。
02目“補繳的土地價款”,科目說明為:反映劃撥國有土地使用權轉讓或依法利用原劃撥土地進行經營性建設應當補繳的土地價款、處置抵押劃撥國有土地使用權應當補繳的土地價款、轉讓房改房和經濟適用住房按照規定應當補繳的土地價款以及出讓國有土地使用權改變土地用途和容積率等土地使用條件應當補繳的土地價款。
03目“劃撥土地收入”,科目說明為:反映土地使用者以劃撥方式取得國有土地使用權,依法向市、縣人民政府繳納的土地補償費、安置補助費、地上附著物和青苗補償費、拆遷補償費等費用。
99目“其他土地出讓金收入”,科目說明為:反映國土資源管理部門依法出租國有土地向承租者收取的土地租金收入、出租劃撥土地上的房屋應當上繳的土地收益等其他土地出讓收入。
(二)設立47項“國有土地收益基金收入”,科目說明為:反映從招標、拍賣、掛牌和協議方式出讓國有土地使用權所取得的總成交價款中按照規定比例計提的國有土地收益基金。
(三)設立48項“農業土地開發資金收入”,科目說明為:反映從招標、拍賣、掛牌和協議方式出讓國有土地使用權所取得的總成交價款中按照規定比例計提的農業土地開發資金。
第二十三條 為規范土地出讓支出管理,對《2007年政府收支分類科目》支出功能分類212類“城鄉社區事務”08款“國有土地使用權出讓金支出”科目進行下列調整:
(一)將01項“前期土地開發支出”,修改為“征地和拆遷補償支出”,科目說明調整為:反映地方人民政府在征地過程中支付的土地補償費、安置補助費、地上附著物和青苗補償費、拆遷補償費支出。
(二)將02項“土地出讓業務費用”,修改為“土地開發支出”,科目說明調整為:反映地方人民政府用于前期土地開發性支出以及與前期土地開發相關的費用等支出。
(三)將03項“城市建設支出”科目說明修改為:反映土地出讓收入用于完善國有土地使用功能的配套設施建設和城市基礎設施建設支出。
(四)將04項“土地開發支出”,修改為“農村基礎設施建設支出”,科目說明調整為:反映土地出讓收入用于農村飲水、沼氣、道路、環境、衛生、教育以及文化等基礎設施建設支出。
(五)將05項“農業土地開發支出”,修改為“補助被征地農民支出”,科目說明調整為:反映土地出讓收入用于補助被征地農民社會保障支出以及保持被征地農民原有生活水平支出。
(六)設立06項“土地出讓業務支出”,科目說明調整為:反映土地出讓收入用于土地出讓業務費用的開支。
(七)保留07項“廉租住房支出”,科目說明為:反映從土地出讓收入中安排用于城鎮廉租住房保障的支出。
(八)將99項“其他土地使用權出讓金支出”科目說明修改為:反映從土地出讓收入中支付繳納新增建設用地土地有償使用費、支付破產或改制國有企業職工安置費等支出。
第二十四條 在212類“城鄉社區事務”中設立10款“國有土地收益基金支出”,科目說明為:反映從國有土地收益基金收入中安排用于土地收購儲備等支出。
01項“征地和拆遷補償支出”,科目說明為:反映從國有土地收益基金收入中安排用于收購儲備土地需要支付的土地補償費、安置補助費、地上附著物和青苗補償費、拆遷補償費支出。
02項“土地開發支出”,科目說明為:反映從國有土地收益基金收入中安排用于收購儲備土地需要支付的前期土地開發性支出以及與前期土地開發相關的費用等支出。
99項“其他支出”,科目說明為:反映從國有土地收益基金收入中安排用于其他支出。
第二十五條 在212類“城鄉社區事務”中設立11款“農業土地開發資金支出”,科目說明為:反映從農業土地開發資金收入中安排用于農業土地開發的支出。
第二十六條 在《2007年政府收支分類科目》支出經濟分類科目310類“其他資本性支出”中增設下列科目:
(一)09款“土地補償”,科目說明為:反映地方人民政府在征地和收購土地過程中支付的土地補償費。
(二)10款“安置補助”,科目說明為:反映地方人民政府在征地和收購土地過程中支付的安置補助費。
(三)11款“地上附著物和青苗補償”,科目說明為:反映地方人民政府在征地和收購土地過程中支付的地上附著物和青苗補償費。
(四)12款“拆遷補償”,科目說明為:反映地方人民政府在征地和收購土地過程中支付的拆遷補償費。
第二十七條 國有土地使用權出讓金支出、國有土地收益基金支出、農業土地開發資金支出應根據經濟性質和具體用途分別填列支出經濟類相關各款。
第二十八條 《2007年政府收支分類科目》附錄二基金預算收支科目根據本辦法規定進行調整。具體科目調整情況詳見附件2。
第五章 預決算管理
第二十九條 建立健全年度土地出讓收支預決算管理制度。每年第三季度,有關部門要嚴格按照財政部門規定編制下一年度土地出讓收支預算,并分別納入政府性基金收支預算,報經同級財政部門按規定程序批準后執行。土地出讓收入資金撥付,按照財政國庫管理制度有關規定執行。
編制年度土地出讓收支預算要堅持“以收定支、收支平衡”的原則。土地出讓收入預算按照上年土地出讓收入情況、年度土地供應計劃、地價水平等因素編制;土地出讓支出預算根據預計年度土地出讓收入情況,按照年度土地征收計劃、拆遷計劃以及規定的用途、支出范圍和支出標準等因素編制。其中:屬于政府采購范圍的,應當按照規定編制政府采購預算,并嚴格按照政府采購的有關規定執行。
每年年度終了,有關部門應當嚴格按照財政部門規定編制土地出讓收支決算,并分別納入政府性基金收支決算,報財政部門審核匯總后,向同級人民政府報告。地方人民政府依法向同級人大報告。
第三十條 國土資源管理部門與財政部門要加強協作,建立國有土地出讓、儲備及收支信息共享制度。國土資源管理部門應當將年度土地供應計劃、年度土地儲備計劃以及簽訂的國有土地出讓合同中有關土地出讓總價款、約定的繳款時間、繳款通知書等相關資料及時抄送財政部門,財政部門應當及時將土地出讓收支情況反饋給國土資源管理部門。
第三十一條 財政部門、國土資源管理部門要與地方國庫建立土地出讓收入定期對賬制度,對應繳國庫、已繳國庫和欠繳國庫的土地出讓收入數額進行定期核對,確保有關數據的準確無誤。
第三十二條 財政部門要會同國土資源管理部門、人民銀行機構建立健全年度土地出讓收支統計報表以及分季收支統計明細報表體系,統一土地出讓收支統計口徑,確保土地出讓收支統計數據及時、準確、真實,為加強土地出讓收支管理提供準確的基礎數據。土地出讓收支統計報表體系由財政部會同國土資源部、中國人民銀行研究制定。
第六章 監督檢查
第三十三條 財政部門、國土資源管理部門、人民銀行機構以及審計機關要建立健全對土地出讓收支情況的定期和不定期監督檢查制度,強化對土地出讓收支的監督管理,確保土地出讓收入及時足額上繳國庫,支出嚴格按照財政預算管理規定執行。
第三十四條對國有土地使用權人不按土地出讓合同、劃撥用地批準文件等規定及時足額繳納土地出讓收入的,應當按日加收違約金額1‰的違約金。違約金隨同土地出讓收入一并繳入地方國庫。
第三十五條 對違反規定,擅自減免、截留、擠占、挪用應繳國庫的土地出讓收入,不執行國家統一規定的會計、政府采購等制度的,要嚴格按照《土地管理法》、《會計法》、《審計法》、《政府采購法》和《財政違法行為處罰處分條例》(國務院令第427號)和《金融違法行為處罰辦法》(國務院令第260號)等有關法律法規規定進行處理,并依法追究有關責任人的責任。觸犯《刑法》的,要依法追究有關人員的刑事責任。
第七章 附則
第三十六條 各省、自治區、直轄市及計劃單列市財政部門應當會同國土資源管理部門、人民銀行機構根據本辦法,結合各地實際,制定實施細則,并報財政部、國土資源部、中國人民銀行備案。
第三十七條 本辦法由財政部會同國土資源部、中國人民銀行負責解釋。
第三十八條 本辦法自2007年1月1日起實施,此前有關規定與本辦法規定不一致的,一律以本辦法規定為準。



