
國務院辦公廳關于印發
治理高值醫用耗材改革方案的通知
國辦發〔2019〕37號
各省、自治區、直轄市人民政府,國務院各部委、各直屬機構:
《治理高值醫用耗材改革方案》已經國務院同意,現印發給你們,請結合實際,認真組織實施。
國務院辦公廳
2019年7月19日
(此件公開發布)
治理高值醫用耗材改革方案
高值醫用耗材是指直接作用于人體、對安全性有嚴格要求、臨床使用量大、價格相對較高、群眾費用負擔重的醫用耗材。近年來,我國高值醫用耗材行業得到較快發展,水平不斷提升,技術明顯進步,在滿足人民群眾健康需求、促進健康產業發展等方面發揮了積極作用,但同時也出現了價格虛高、過度使用等群眾反映強烈、社會關注度高的突出問題。為全面深入治理高值醫用耗材,規范醫療服務行為,控制醫療費用不合理增長,維護人民群眾健康權益,按照黨中央、國務院決策部署,現就治理高值醫用耗材制定如下改革方案。
一、總體要求
以習近平新時代中國特色社會主義思想為指導,全面貫徹黨的十九大和十九屆二中、三中全會精神,牢固樹立以人民為中心的思想,通過優化制度、完善政策、創新方式,理順高值醫用耗材價格體系,完善高值醫用耗材全流程監督管理,凈化高值醫用耗材市場環境和醫療服務執業環境,支持具有自主知識產權的國產高值醫用耗材提升核心競爭力,推動形成高值醫用耗材質量可靠、流通快捷、價格合理、使用規范的治理格局,促進行業健康有序發展、人民群眾醫療費用負擔進一步減輕。
二、完善價格形成機制,降低高值醫用耗材虛高價格
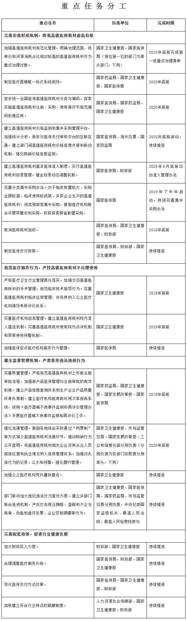
(一)統一編碼體系和信息平臺。加強高值醫用耗材規范化管理,明確治理范圍,將單價和資源消耗占比相對較高的高值醫用耗材作為重點治理對象。制定醫療器械唯一標識系統規則。逐步統一全國醫保高值醫用耗材分類與編碼,探索實施高值醫用耗材注冊、采購、使用等環節規范編碼的銜接應用。建立高值醫用耗材價格監測和集中采購管理平臺,加強統計分析,做好與醫保支付審核平臺的互聯互通。建立部門間高值醫用耗材價格信息共享和聯動機制,強化購銷價格信息監測。
(二)實行醫保準入和目錄動態調整。建立高值醫用耗材基本醫保準入制度,實行高值醫用耗材目錄管理,健全目錄動態調整機制,及時增補必要的新技術產品,退出不再適合臨床使用的產品。逐步實施高值醫用耗材醫保準入價格談判,實現“以量換價”。建立高值醫用耗材產品企業報告制度,企業對擬納入醫保的產品需按規定要求提交相關價格、市場銷量、衛生經濟學評估、不良事件監測等報告,作為醫保準入評審的必要依據。建立高值醫用耗材醫保評估管理體系和標準體系。
(三)完善分類集中采購辦法。按照帶量采購、量價掛鉤、促進市場競爭等原則探索高值醫用耗材分類集中采購。所有公立醫療機構采購高值醫用耗材須在采購平臺上公開交易、陽光采購。對于臨床用量較大、采購金額較高、臨床使用較成熟、多家企業生產的高值醫用耗材,按類別探索集中采購,鼓勵醫療機構聯合開展帶量談判采購,積極探索跨省聯盟采購。對已通過醫保準入并明確醫保支付標準、價格相對穩定的高值醫用耗材,實行直接掛網采購。加強對醫療機構高值醫用耗材實際采購量的監管。
(四)取消醫用耗材加成。取消公立醫療機構醫用耗材加成,2019年底前實現全部公立醫療機構醫用耗材“零差率”銷售,高值醫用耗材銷售價格按采購價格執行。公立醫療機構因取消醫用耗材加成而減少的合理收入,主要通過調整醫療服務價格、財政適當補助、做好同醫保支付銜接等方式妥善解決。公立醫療機構要通過分類集中采購、加強成本核算、規范合理使用等方式降低成本,實現良性平穩運行。
(五)制定醫保支付政策。結合醫保基金支付能力、患者承受能力、分類集中采購情況、高值醫用耗材實際市場交易價格等因素,充分考慮公立醫療機構正常運行,研究制定醫保支付政策;科學制定高值醫用耗材醫保支付標準,并建立動態調整機制。已通過醫保準入談判的,按談判價格確定醫保支付標準。對類別相同、功能相近的高值醫用耗材,探索制定統一的醫保支付標準。醫保基金和患者按醫保支付標準分別支付高值醫用耗材費用,引導醫療機構主動降低采購價格。
三、規范醫療服務行為,嚴控高值醫用耗材不合理使用
(六)嚴格醫療衛生行業管理責任落實。完善重點科室、重點病種的臨床診療規范和指南,嚴格臨床路徑管理,提高臨床診療規范化水平。加強涉及高值醫用耗材的手術管理,規范臨床技術指導行為。使用單位將高值醫用耗材規范使用納入醫務人員規范化培訓和繼續教育內容,嚴格按產品說明書、技術操作規范等要求使用。探索推進醫療機構相關從業人員職業體系和專業化隊伍建設。完善高值醫用耗材臨床應用管理,并將其納入公立醫療機構績效考核評價體系。加大醫療質量抽查力度,開展重點領域專項治理行動,從嚴查處各級各類醫療機構高值醫用耗材臨床使用違規行為,建立完善相關信用評價體系。
(七)完善醫療機構自我管理。建立高值醫用耗材院內準入遴選機制,嚴禁科室自行采購。明確高值醫用耗材管理科室,崗位責任落實到人。完善高值醫用耗材使用院內點評機制和異常使用預警機制,開展對醫務人員單一品牌高值醫用耗材使用、單臺手術高值醫用耗材用量情況監測分析,對出現異常使用情況的要及時約談相關醫務人員,監測分析結果與其績效考核掛鉤。
(八)加強醫保定點醫療機構服務行為管理。將高值醫用耗材使用情況納入定點醫療機構醫保服務協議內容,加強對醫保醫生管理,對違反醫保服務協議的,通過約談、警示、通報批評、責令限期整改以及暫停或解除協議等方式進行處理。完善醫保智能審核信息系統建設,加強高值醫用耗材大數據分析,對高值醫用耗材使用頻次高和費用大的醫療機構和醫務人員進行重點監控、重點稽核、定期通報并向社會公開。建立定點醫療機構、醫務人員“黑名單”制度,完善醫保定點醫療機構信用評價體系。
四、健全監督管理機制,嚴肅查處違法違規行為
(九)完善質量管理。嚴格規范高值醫用耗材上市前注冊審批流程,加強新產品醫保管理與注冊審批的有效銜接。提高醫療器械注冊技術要求,推動高值醫用耗材標準逐步與國際接軌。及時公開相關審批信息,強化社會監督。建立產品信息追溯體系和生產企業產品質量終身負責制。加強高值醫用耗材全生命周期質量管理,完善研發、審批、規范應用政策。鼓勵高值醫用耗材創新發展,支持醫用耗材研發生產,加快高新技術型高值醫用耗材注冊審批,推進市場公平競爭。加大對生產企業的抽檢、飛行檢查、生產環節檢查力度。建立醫療機構醫用耗材殘次率報告系統,按照《醫療器械不良事件監測和再評價管理辦法》開展醫療器械不良事件監測和再評價工作。
(十)強化流通管理。提升高值醫用耗材流通領域規模化、專業化、信息化水平。公立醫療機構要建立高值醫用耗材配送遴選機制,促進市場合理競爭。規范購銷合同管理,醫療機構要嚴格依據合同完成回款。鼓勵各地結合實際通過“兩票制”等方式減少高值醫用耗材流通環節,推動購銷行為公開透明。將高值醫用耗材相關企業及其從業人員誠信經營和執業情況納入信用管理體系,加強對失信行為的記錄、公示和預警,強化履約管理。
(十一)加強公立醫療機構黨風廉政建設。充分發揮公立醫療機構黨組織的領導作用,嚴格落實“一崗雙責”,切實加強黨風廉政建設和反腐敗工作。公立醫療機構黨組織要將預防和懲治高值醫用耗材管理使用中的腐敗問題作為全面從嚴治黨的重要內容,承擔主體責任,建立健全對高風險科室、崗位及人員嚴格監督管理的工作制度。公立醫療機構紀檢監察機構履行監督執紀問責職責,加強對黨員干部和醫務人員嚴格遵守黨紀國法情況的監督檢查,嚴肅查處高值醫用耗材領域不正之風和腐敗問題。
(十二)部門聯動加大違紀違法行為查處力度。建立多部門聯合懲戒機制,嚴厲打擊商業賄賂、壟斷和不正當競爭、偽造和虛開發票、企業變相捐贈等行為。各級紀檢監察機關加大審查調查工作力度,嚴肅查處高值醫用耗材領域涉嫌貪污賄賂、失職瀆職等違紀違法行為。堅持受賄行賄一起查,需要追究刑事責任和應由司法機關管轄的案件,依法移送司法機關。要加大涉及高值醫用耗材典型案例的通報力度,形成震懾。
五、完善配套政策,促進行業健康發展
(十三)加大財政投入力度。明確政府辦醫主體責任,落實政府對符合區域衛生規劃的公立醫療機構基本建設、設備購置、學科建設、人才培養、突發公共衛生事件處置的經費保障,以及對符合國家規定的離退休人員費用及政策性虧損補貼等的投入政策,確保公立醫療機構良性運行。
(十四)合理調整醫療服務價格。按照總量控制、結構調整、有升有降、逐步到位的原則,以及騰空間、調結構、保銜接的路徑,合理調整醫療服務價格,重點提高體現技術勞務價值的醫療服務價格,做好醫保與價格政策的銜接配合。建立醫療服務價格動態調整機制,逐步理順比價關系,促進提高醫療服務收入在醫療總收入中的比例,為理順高值醫用耗材價格創造有利條件。
(十五)深化醫保支付方式改革。加快推進按病種付費、按疾病診斷相關分組付費(DRGs)等支付方式改革,建立“結余留用、合理超支分擔”的激勵和風險分擔機制,促進醫療機構將高值醫用耗材使用內化為運行成本,主動控制高值醫用耗材使用。堅持控制醫療費用與規范醫療服務質量并重,結合臨床路徑管理,合理制訂按病種付費方案,擴大按病種付費的覆蓋范圍。
(十六)加快建立符合行業特點的薪酬制度。落實“允許醫療衛生機構突破現行事業單位工資調控水平,允許醫療服務收入扣除成本并按規定提取各項基金后主要用于人員獎勵”的要求,完善薪酬分配政策,調動醫務人員參與治理高值醫用耗材改革的積極性。
六、堅持三醫聯動,強化組織實施
(十七)提高認識,加強領導。治理高值醫用耗材是深化醫藥衛生體制改革的一項重點任務,涉及面廣,社會各界廣泛關注,各地各有關部門要充分認識這項工作的重要意義,切實加強領導,落實責任,堅持問題導向,分類施策,疏堵并舉,確保改革平穩有序推進。
(十八)明確責任,分工協同。各地各有關部門要切實增強改革定力,明確責任分工,密切協同配合,確保治理高值醫用耗材各項改革措施落地生效。鼓勵地方結合實際,重點圍繞分類集中采購、強化流通管理、規范公立醫療機構服務等方面,探索有效做法和模式,及時總結推廣。
(十九)加強宣傳,合理引導。各地各有關部門要及時準確解讀政策,加強宣傳引導,及時回應社會關切,合理引導社會預期,努力營造改革的良好氛圍。
附件:重點任務分工
