
國務院關于第一批取消62項
中央指定地方實施行政審批事項的決定
國發〔2015〕57號
各省、自治區、直轄市人民政府,國務院各部委、各直屬機構:
經研究論證,國務院決定第一批取消62項中央指定地方實施的行政審批事項。
各地區、各部門要抓緊做好取消事項的落實工作,并切實加強事中事后監管。要嚴格落實行政許可法關于設定行政許可的有關規定,對以部門規章、規范性文件等形式設定的具有行政許可性質的審批事項進行清理,原則上2015年底前全部取消。要繼續大力推進行政審批制度改革,深入推進簡政放權、放管結合、優化服務,加快政府職能轉變,不斷提高政府管理科學化、規范化、法治化水平。
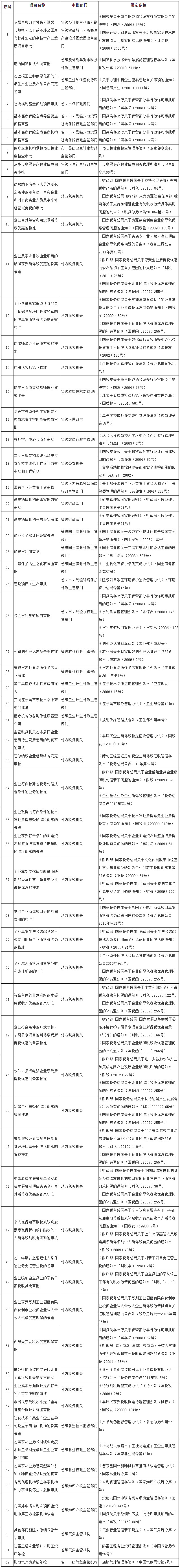
附件:國務院決定第一批取消中央指定地方實施的行政審批事項目錄(共計62項)
國務院
2015年10月11日
?。ù思_發布)
附件
國務院決定第一批取消
中央指定地方實施的行政審批事項目錄
(共計62項)
