
人社部規〔2020〕1號
各省、自治區、直轄市及新疆生產建設兵團人力資源社會保障廳(局),國務院各部委、各直屬機構人事部門,各中央企業人事部門:
為加強經濟專業人員隊伍建設,更好地適應我國經濟高質量發展新要求,根據《人力資源社會保障部關于深化經濟專業人員職稱制度改革的指導意見》(人社部發〔2019〕53號)和國家職業資格制度等有關規定,我們制定了《經濟專業技術資格規定》和《經濟專業技術資格考試實施辦法》。現印發給你們,請遵照執行。
本通知自印發之日起施行,原人事部《關于印發<經濟專業技術資格考試暫行規定>及其<實施辦法>的通知》(人職發〔1993〕1號)同時廢止。
人力資源社會保障部
2020年1月8日
經濟專業技術資格規定
第一條 為加強經濟專業人員隊伍建設,科學客觀公正評價經濟專業人員,釋放經濟專業人員創新創業活力,根據經濟專業人員職稱制度改革要求和國家職業資格制度,制定本規定。
第二條 本規定適用于從事經濟專業工作的專業技術人員。
第三條 國家設置經濟專業技術資格,分為初級、中級、高級三個級別,列入國家職業資格目錄。
經濟專業技術資格英文名稱為Economics Professional Qualification。
第四條 經濟專業技術資格實行全國統一組織、統一大綱、統一命題的考試制度。
第五條 人力資源社會保障部負責經濟專業技術資格的政策制定、實施與監管。
有關行業主管部門按照職責分工參與相應專業的考試大綱擬定、命審題等工作。
第六條 人力資源社會保障部會同有關行業主管部門組織成立考試專家委員會,行業主管部門推薦、管理專家。專家委員會擬定考試大綱,負責命審題工作,研究提出考試專業設置、考試合格標準建議。
人力資源社會保障部確定考試大綱、專業設置,公布考試合格標準。
第七條 凡遵守中華人民共和國憲法和法律,具有良好的道德品行和業務素質,符合初級、中級、高級經濟專業技術資格考試報名條件的經濟專業人員,均可報名參加相應級別的考試。
第八條 凡從事經濟專業工作,具備國家教育部門認可的高中(含高中、中專、職高、技校,下同)以上學歷,均可報名參加初級經濟專業技術資格考試。
第九條 具備下列條件之一者,可以報名參加中級經濟專業技術資格考試:
(一)高中畢業并取得初級經濟專業技術資格,從事相關專業工作滿10年;
(二)具備大學專科學歷,從事相關專業工作滿6年;
(三)具備大學本科學歷或學士學位,從事相關專業工作滿4年;
(四)具備第二學士學位或研究生班畢業,從事相關專業工作滿2年;
(五)具備碩士學位,從事相關專業工作滿1年;
(六)具備博士學位。
第十條 具備下列條件之一者,可以報名參加高級經濟專業技術資格考試:
(一)具備大學專科學歷,取得中級經濟專業技術資格后,從事與經濟師職責相關工作滿10年;
(二)具備碩士學位,或第二學士學位或研究生班畢業,或大學本科學歷或學士學位,取得中級經濟專業技術資格后,從事與經濟師職責相關工作滿5年;
(三)具備博士學位,取得中級經濟專業技術資格后,從事與經濟師職責相關工作滿2年。
取得會計、統計、審計中級專業技術資格,符合以上學歷、年限條件的,可以報名參加高級經濟專業技術資格考試。
第十一條 人力資源社會保障部負責確定初級、中級和高級經濟專業技術資格考試全國統一合格標準。
根據國家戰略需求,人力資源社會保障部可以單獨劃定相關地區經濟專業技術資格考試合格標準。
各省級人力資源社會保障部門可根據本地區人才需求狀況,確定本地區本年度參加高級經濟師(高級人力資源管理師、高級知識產權師,下同)評審的使用標準。
第十二條 初級、中級經濟專業技術資格考試合格者,頒發人力資源社會保障部統一印制的經濟專業技術資格證書,在全國范圍內有效。人力資源管理和知識產權專業分別頒發相應級別的人力資源管理師證書和知識產權師證書。
高級經濟專業技術資格考試達到全國統一合格標準者,頒發人力資源社會保障部統一印制的經濟專業技術資格考試成績合格證明。合格證明自考試通過之日起,在全國范圍5年內有效。
第十三條 各地區、各部門及具有經濟系列高級職稱評審權的用人單位按照經濟專業人員職稱評價標準條件開展高級經濟師職稱評審。
第十四條 獲得初級、中級經濟專業技術資格即可認定具備助理經濟師(助理人力資源管理師、助理知識產權師)、經濟師(人力資源管理師、知識產權師)職稱。參加高級經濟專業技術資格考試合格并通過評審者,可獲得高級經濟師職稱。
通過單獨劃定合格標準或使用標準取得的職稱,在劃定區域內有效。
第十五條 經濟專業人員應當認真履行工作職責,按照國家專業技術人員繼續教育的有關規定接受繼續教育,不斷提高專業能力和業務水平。
第十六條 取得導游資格、拍賣師、房地產經紀人協理、銀行業專業人員初級職業資格,可對應初級經濟專業技術資格;取得房地產估價師、咨詢工程師(投資)、土地登記代理人、房地產經紀人、銀行業專業人員中級職業資格,可對應中級經濟專業技術資格;取得資產評估師、稅務師職業資格等相關職業資格,可根據《經濟專業人員職稱評價基本標準條件》規定的學歷、年限條件對應初級或中級經濟專業技術資格,并可作為報名參加高一級經濟專業技術資格考試的條件。
第十七條 本規定施行前取得的初級、中級經濟專業技術資格證書與按照本規定取得的證書效用等同。各地執行的有關職業資格與經濟專業技術資格的對應關系,與本規定不一致的按照本規定執行。
第十八條 本規定由人力資源社會保障部負責解釋。
經濟專業技術資格考試實施辦法
第一條 人力資源社會保障部人事考試中心負責經濟專業技術資格考試的具體組織實施工作。
各省、自治區、直轄市人力資源社會保障廳(局)人事考試機構承擔本地區經濟專業技術資格考試的組織實施工作。
第二條 經濟專業技術資格考試專家委員會下設考試辦公室,辦公室設在人力資源社會保障部人事考試中心,承擔專家委員會具體工作。
第三條 初級、中級經濟專業技術資格考試均設《經濟基礎知識》和《專業知識和實務》兩個科目,《經濟基礎知識》為公共科目,《專業知識和實務》為專業科目。
高級經濟專業技術資格考試設《高級經濟實務》一個科目。
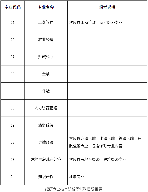
第四條 初級、中級經濟專業技術資格考試專業科目和高級經濟專業技術資格考試均設工商管理、農業經濟、財政稅收、金融、保險、運輸經濟、人力資源管理、旅游經濟、建筑與房地產經濟、知識產權等10個專業類別。考生在報名時可根據工作需要選擇其一。
人力資源社會保障部會同有關行業主管部門根據經濟社會發展、職業分類要求和從業人員隊伍情況,適時調整經濟專業技術資格考試專業設置。
第五條 經濟專業技術資格考試原則上每年組織一次,各科目的考試時間根據考試方式、頻次等確定。
第六條 初級、中級經濟專業技術資格考試成績實行2年為一個周期的滾動管理方法,應試人員須在連續的兩個考試年度內通過全部應試科目,方可取得相應級別經濟專業技術資格證書。
第七條 符合考試報名條件的報考人員,按照考試機構規定的程序和要求報名,憑準考證和有效身份證件在指定的日期、時間、地點和考場參加考試。
中央和國務院各部門及所屬單位、中央管理企業的人員按屬地原則報名參加考試。
第八條 考點原則上設在地級以上城市的大中專院校、中考高考定點學校或考試機構建設的專門場所。
機考考點應具備足夠數量的考點機、監考機、考試機等設備,并滿足有關軟、硬件要求。
第九條 堅持回避原則和考試與培訓分開的原則。凡參與考試命題、審題、閱卷等工作的專家及工作人員,不得報名參加當次相關科目的考試,不得參與或舉辦與考試內容相關的培訓。應考人員參加培訓堅持自愿原則。
第十條 參與考試組織的考試實施機構、專家及工作人員,應當嚴格執行專業技術人員資格考試有關的法律法規和規章制度,遵守考試工作紀律和保密規定。
第十一條 對違反考試工作紀律和有關規定的人員,按照國家專業技術人員資格考試違紀違規行為處理規定處理。
附件:經濟專業技術資格考試科目設置表
附件
