來源:本網時間:2021-12-01 08:30
【打印】分享到:
廣東省人民政府關于2020年廣東
金融創新獎評選結果的通報
粵府函〔2021〕350號
各地級以上市人民政府,省政府各部門、各直屬機構:
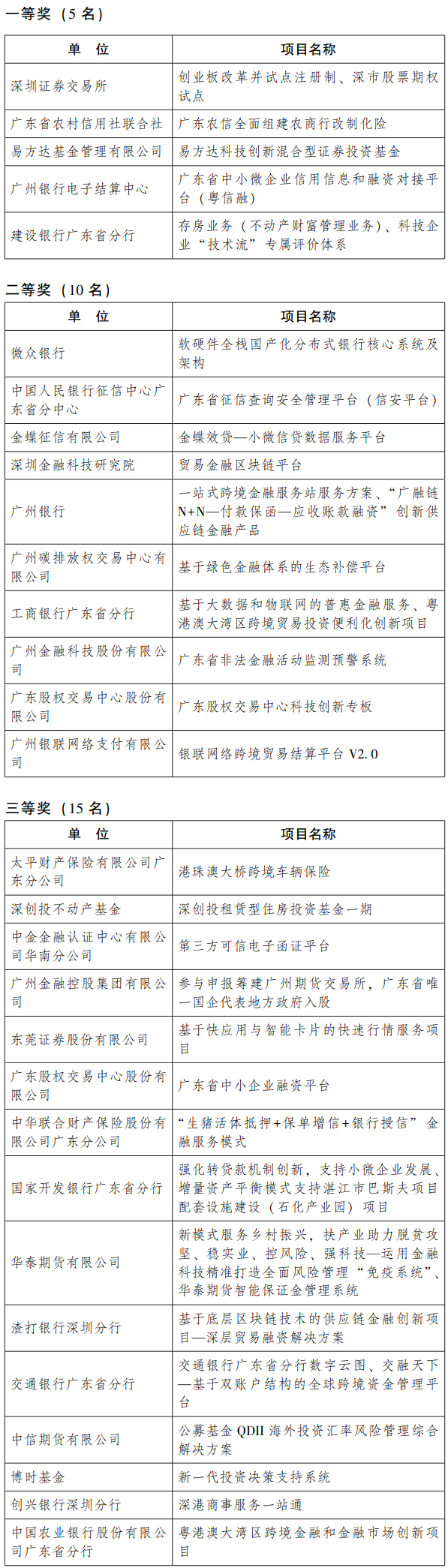
根據《2020年廣東金融創新獎評選辦法》和2020年廣東金融創新獎評選結果,深圳證券交易所“創業板改革并試點注冊制、深市股票期權試點”等5個單位(項目)獲一等獎;微眾銀行“軟硬件全棧國產化分布式銀行核心系統及架構”等10個單位(項目)獲二等獎;太平財產保險有限公司廣東分公司“港珠澳大橋跨境車輛保險”等15個單位(項目)獲三等獎。現將上述評選結果予以通報。
全省金融機構和金融工作者要以獲獎單位為榜樣,緊緊圍繞服務實體經濟、防控金融風險、深化金融改革等三項重點任務,堅持守正創新,大力拓展金融服務實體經濟的深度和廣度,持續增強金融風險防控的意識和能力,不斷優化金融業的運營和發展模式,積極推進粵港澳大灣區國際金融樞紐建設,努力為廣東經濟高質量發展作出更大貢獻。
附件:2020年廣東金融創新獎獲獎名單
省人民政府
2021年11月19日
附件
2020年廣東金融創新獎獲獎名單

相關文章
- 廣東“含金量”最高金融評選揭曉 激發更多機構和人才開展創新實踐 2021-12-02
- 2020年廣東金融創新獎評選背景介紹 2021-12-01
網站首頁
個人中心
智能機器人
無障礙
手機版


網站官方微博
繼續訪問